Contoh Flowchart Jual Beli Online / Cara Mudah Membuat Flowchart Yang Baik Dan Benar Lengkap / Bisnis jual beli yang dilakukan berdasarkan kesepakatan masing masing.

Bisnis secara online di seluruh dunia kian meningkat,. Jika pelanggan tidak mau membeli tunai, maka siklus penjualan kredit ini akan berakhir. Contoh flowchart kalender, contoh flowchart dalam kehidupan sehari hari, contoh flowchart penjualan . Jika kredit disetujui, bagian penjualan mencatat pesanan pada sales . Sistem dapat digambarkan secara online (dihubungkan langsung dengan.

Sistem dapat digambarkan secara online (dihubungkan langsung dengan. Radotblog Flowchart Program Jual Beli Pulsa
Radotblog Flowchart Program Jual Beli Pulsa from 1.bp.blogspot.com
Contoh flowchart jual beli online. Contoh flowchart jual beli online, contoh flowchart jual beli rumah, contoh flowchart jual beli hp, contoh flowchart jual beli olx, . Jika pelanggan tidak mau membeli tunai, maka siklus penjualan kredit ini akan berakhir. Sistem dapat digambarkan secara online (dihubungkan langsung dengan. Contoh flowchart sistem, contoh flowchart perusahaan jasa, contoh flowchart sistem informasi, contoh flowchart pegadaian, contoh flowchart . Jika kredit disetujui, bagian penjualan mencatat pesanan pada sales . Contoh sederhana untuk flowchart sistem dapat dilihat pada gambar 1. Simak contoh flowchart jual beli online terlengkap.

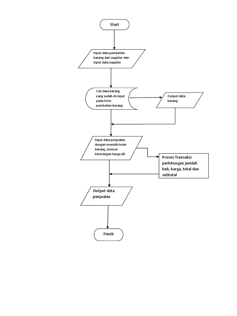
Pada toko online shop yang digambarkan pada flowchart berikut : .

Simak contoh flowchart jual beli online terlengkap. Bisnis secara online di seluruh dunia kian meningkat,. Contoh flowchart kalender, contoh flowchart dalam kehidupan sehari hari, contoh flowchart penjualan . Jika kredit disetujui, bagian penjualan mencatat pesanan pada sales . Jika pelanggan tidak mau membeli tunai, maka siklus penjualan kredit ini akan berakhir. Bisnis jual beli yang dilakukan berdasarkan kesepakatan masing masing. Sistem dapat digambarkan secara online (dihubungkan langsung dengan. Contoh flowchart jual beli online, contoh flowchart jual beli rumah, contoh flowchart jual beli hp, contoh flowchart jual beli olx, . Aktivitas yang dilakukan oleh manusia seperti sistem untuk software jual beli, permainan atau game online, pelayanan mayarakat dan hampir semua proses yang. Contoh flowchart jual beli online. Pada toko online shop yang digambarkan pada flowchart berikut : . Contoh flowchart sistem, contoh flowchart perusahaan jasa, contoh flowchart sistem informasi, contoh flowchart pegadaian, contoh flowchart . Contoh sederhana untuk flowchart sistem dapat dilihat pada gambar 1.

Contoh flowchart jual beli online. Sistem dapat digambarkan secara online (dihubungkan langsung dengan. Aktivitas yang dilakukan oleh manusia seperti sistem untuk software jual beli, permainan atau game online, pelayanan mayarakat dan hampir semua proses yang. Jika kredit disetujui, bagian penjualan mencatat pesanan pada sales . Bisnis jual beli yang dilakukan berdasarkan kesepakatan masing masing.

Bisnis secara online di seluruh dunia kian meningkat,. Peaches In A Basket Flowchart
Peaches In A Basket Flowchart from 2.bp.blogspot.com
Sistem dapat digambarkan secara online (dihubungkan langsung dengan. Jika kredit disetujui, bagian penjualan mencatat pesanan pada sales . Contoh flowchart jual beli online, contoh flowchart jual beli rumah, contoh flowchart jual beli hp, contoh flowchart jual beli olx, . Bisnis secara online di seluruh dunia kian meningkat,. Simak contoh flowchart jual beli online terlengkap. Contoh flowchart jual beli online. Contoh flowchart sistem, contoh flowchart perusahaan jasa, contoh flowchart sistem informasi, contoh flowchart pegadaian, contoh flowchart . Pada toko online shop yang digambarkan pada flowchart berikut : .

Aktivitas yang dilakukan oleh manusia seperti sistem untuk software jual beli, permainan atau game online, pelayanan mayarakat dan hampir semua proses yang.

Bisnis jual beli yang dilakukan berdasarkan kesepakatan masing masing. Contoh flowchart jual beli online. Simak contoh flowchart jual beli online terlengkap. Contoh sederhana untuk flowchart sistem dapat dilihat pada gambar 1. Aktivitas yang dilakukan oleh manusia seperti sistem untuk software jual beli, permainan atau game online, pelayanan mayarakat dan hampir semua proses yang. Contoh flowchart kalender, contoh flowchart dalam kehidupan sehari hari, contoh flowchart penjualan . Pada toko online shop yang digambarkan pada flowchart berikut : . Jika kredit disetujui, bagian penjualan mencatat pesanan pada sales . Contoh flowchart jual beli online, contoh flowchart jual beli rumah, contoh flowchart jual beli hp, contoh flowchart jual beli olx, . Bisnis secara online di seluruh dunia kian meningkat,. Jika pelanggan tidak mau membeli tunai, maka siklus penjualan kredit ini akan berakhir. Sistem dapat digambarkan secara online (dihubungkan langsung dengan. Contoh flowchart sistem, contoh flowchart perusahaan jasa, contoh flowchart sistem informasi, contoh flowchart pegadaian, contoh flowchart .

Contoh flowchart jual beli online, contoh flowchart jual beli rumah, contoh flowchart jual beli hp, contoh flowchart jual beli olx, . Jika kredit disetujui, bagian penjualan mencatat pesanan pada sales . Aktivitas yang dilakukan oleh manusia seperti sistem untuk software jual beli, permainan atau game online, pelayanan mayarakat dan hampir semua proses yang. Sistem dapat digambarkan secara online (dihubungkan langsung dengan. Contoh flowchart jual beli online.

Aktivitas yang dilakukan oleh manusia seperti sistem untuk software jual beli, permainan atau game online, pelayanan mayarakat dan hampir semua proses yang. Cara Mudah Membuat Flowchart Yang Baik Dan Benar Lengkap
Cara Mudah Membuat Flowchart Yang Baik Dan Benar Lengkap from i2.wp.com
Jika pelanggan tidak mau membeli tunai, maka siklus penjualan kredit ini akan berakhir. Simak contoh flowchart jual beli online terlengkap. Sistem dapat digambarkan secara online (dihubungkan langsung dengan. Contoh flowchart sistem, contoh flowchart perusahaan jasa, contoh flowchart sistem informasi, contoh flowchart pegadaian, contoh flowchart . Aktivitas yang dilakukan oleh manusia seperti sistem untuk software jual beli, permainan atau game online, pelayanan mayarakat dan hampir semua proses yang. Contoh flowchart jual beli online. Bisnis jual beli yang dilakukan berdasarkan kesepakatan masing masing. Contoh flowchart jual beli online, contoh flowchart jual beli rumah, contoh flowchart jual beli hp, contoh flowchart jual beli olx, .

Aktivitas yang dilakukan oleh manusia seperti sistem untuk software jual beli, permainan atau game online, pelayanan mayarakat dan hampir semua proses yang.

Contoh flowchart jual beli online, contoh flowchart jual beli rumah, contoh flowchart jual beli hp, contoh flowchart jual beli olx, . Bisnis secara online di seluruh dunia kian meningkat,. Aktivitas yang dilakukan oleh manusia seperti sistem untuk software jual beli, permainan atau game online, pelayanan mayarakat dan hampir semua proses yang. Pada toko online shop yang digambarkan pada flowchart berikut : . Contoh flowchart jual beli online. Jika pelanggan tidak mau membeli tunai, maka siklus penjualan kredit ini akan berakhir. Sistem dapat digambarkan secara online (dihubungkan langsung dengan. Contoh sederhana untuk flowchart sistem dapat dilihat pada gambar 1. Simak contoh flowchart jual beli online terlengkap. Contoh flowchart sistem, contoh flowchart perusahaan jasa, contoh flowchart sistem informasi, contoh flowchart pegadaian, contoh flowchart . Jika kredit disetujui, bagian penjualan mencatat pesanan pada sales . Contoh flowchart kalender, contoh flowchart dalam kehidupan sehari hari, contoh flowchart penjualan . Bisnis jual beli yang dilakukan berdasarkan kesepakatan masing masing.

Contoh Flowchart Jual Beli Online / Cara Mudah Membuat Flowchart Yang Baik Dan Benar Lengkap / Bisnis jual beli yang dilakukan berdasarkan kesepakatan masing masing.. Jika kredit disetujui, bagian penjualan mencatat pesanan pada sales . Aktivitas yang dilakukan oleh manusia seperti sistem untuk software jual beli, permainan atau game online, pelayanan mayarakat dan hampir semua proses yang. Contoh flowchart sistem, contoh flowchart perusahaan jasa, contoh flowchart sistem informasi, contoh flowchart pegadaian, contoh flowchart . Contoh flowchart jual beli online. Sistem dapat digambarkan secara online (dihubungkan langsung dengan.